Hệ thống hỗ trợ đỗ xe ngày càng trở thành trang bị quen thuộc trên nhiều dòng ô tô hiện đại, giúp người lái dễ dàng kiểm soát khoảng cách, phát hiện vật cản và đỗ xe an toàn hơn trong mọi tình huống. Bài viết này sẽ giúp bạn hiểu rõ hơn về hệ thống hỗ trợ đỗ xe phổ biến hiện nay, nguyên lý hoạt động và lợi ích thiết thực khi trang bị trên xe.
1. Giới thiệu chung
Hệ thống park assist (còn được gọi là sensor system) là một công nghệ được tích hợp vào các phương tiện để hỗ trợ lái xe trong quá trình đỗ xe.
Hệ thống này sử dụng cảm biến để phát hiện các vật cản xung quanh xe và cung cấp thông tin cho tài xế, giúp họ dễ dàng đỗ xe một cách an toàn và hiệu quả.
2. Các loại cảm biến được sử dụng
- Cảm biến siêu âm: Cảm biến này sử dụng sóng siêu âm để phát hiện khoảng cách giữa xe và các vật cản xung quanh. Khi khoảng cách trở nên quá gần, hệ thống sẽ cảnh báo tài xế thông qua âm thanh hoặc hiển thị trên màn hình của xe.
- Cảm biến camera: Cảm biến này sử dụng camera để chụp hình ảnh xung quanh xe và phân tích chúng để xác định vị trí của các vật cản. Thông tin này được hiển thị trên màn hình của xe để tài xế có thể dễ dàng nhận biết và tránh va chạm.
3. Nguyên lí hoạt động
Hệ thống park assist hoạt động thông qua việc tích hợp các cảm biến và hệ thống điều khiển để tự động hỗ trợ tài xế trong quá trình đỗ xe. Dưới đây là cách hoạt động cơ bản của hệ thống:
- Phát hiện vật cản: Cảm biến (thường là cảm biến siêu âm và/hoặc camera) được sử dụng để phát hiện các vật cản xung quanh xe, bao gồm các xe khác, tường, cột đèn, và các vật thể khác.
- Thu thập thông tin: Các cảm biến thu thập thông tin về khoảng cách và hình dạng của các vật cản. Các dữ liệu này sau đó được xử lý bởi hệ thống điều khiển để đưa ra quyết định về cách tác động lên hệ thống lái.
- Hiển thị thông tin cho tài xế: Thông tin về các vật cản xung quanh xe thường được hiển thị trên màn hình trong xe, có thể là một hình ảnh hoặc biểu đồ, giúp tài xế có cái nhìn tổng quan về tình hình.
- Tính toán đường di chuyển: Dựa trên thông tin từ các cảm biến, hệ thống tính toán đường di chuyển tối ưu để đỗ xe một cách an toàn và hiệu quả. Điều này có thể bao gồm quay vô-lăng tự động hoặc chỉ dẫn tài xế về hướng cần đi.
- Tự động điều khiển: Một số hệ thống park assist cung cấp tính năng tự động điều khiển, trong đó hệ thống lái xe hoạt động một cách tự động dựa trên thông tin từ các cảm biến. Tài xế chỉ cần điều chỉnh tốc độ và nhấn các nút điều khiển tương ứng.
- Cảnh báo và can thiệp: Trong trường hợp có nguy cơ va chạm hoặc đâm phải các vật cản, hệ thống có thể phát ra cảnh báo âm thanh hoặc hình ảnh để cảnh báo tài xế, hoặc thậm chí tự động can thiệp bằng cách phanh hoặc điều chỉnh hướng lái để tránh va chạm.
Tóm lại, hệ thống park assist tích hợp nhiều công nghệ và tính năng để cung cấp sự hỗ trợ toàn diện cho tài xế trong quá trình đỗ xe.
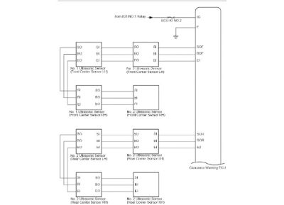
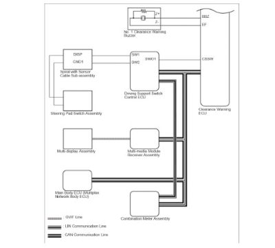
4. Sơ đồ khối hệ thống

Bảng giao tiếp giữa các hộp:
| Sender | Receiver | Signal | Line |
|---|---|---|---|
| Main Body ECU (Multiplex Network Body ECU) | Clearance Warning ECU | Destination information | CAN |
| Combination Meter Assembly | Clearance Warning ECU | Vehicle speed | CAN |
| Clearance Warning ECU | Combination Meter Assembly | . Clearance sonar indicator illumination request
· Corner sensor information · Front center sensor and rear center sensor information · Clearance sonar sensor diagnosis |
CAN |
| Driving Support Switch Control ECU | Combination Meter Assembly | Operation information received from the multi-function switch of the steering pad switch assembly which is displayed on the multi-information display in the combination meter assembly | LIN |
| Clearance Warning ECU | Multi-media Module Receiver Assembly | Display signals from the clearance warning ECU which are displayed on the display panel | CAN |
5. Vị trí các con cảm biến
| Installation Position | Operating Condition |
|---|---|
| Front Corner Sensor | · Engine switch is on (IG).
· LEXUS parking assist-sensor system is on. · Shift position is in any position except P. · Vehicle speed is less than approximately 10 km/h (6.2 mph). The sensors stop operating when the vehicle speed exceeds approximately 15 km/h (9.3 mph), and start operating when the vehicle speed drops below approximately 10 km/h (6.2 mph). |
| Front Center Sensor | · Engine switch is on (IG).
· LEXUS parking assist-sensor system is on. · Shift position is in any position except P and R. · Vehicle speed is less than approximately 10 km/h (6.2 mph). The sensors stop operating when the vehicle speed exceeds approximately 15 km/h (9.3 mph), and start operating when the vehicle speed drops below approximately 10 km/h (6.2 mph). |
| Rear Corner Sensor | · Engine switch is on (IG).
· LEXUS parking assist-sensor system is on. · Shift lever is in R. |
| Rear Center Sensor | · Engine switch is on (IG).
· LEXUS parking assist-sensor system is on. · Shift lever is in R. |
Mô tả quá trình thiết lập ban đầu:
- Công tắc động cơ được bật (IG) và hệ thống cảm biến hỗ trợ đỗ xe ,bộ điều khiển cảnh báo khoảng cách cung cấp nguồn điện cho các cảm biến đầu tiên trong mỗi chuỗi (cảm biến góc trước bên trái và cảm biến góc sau bên trái).
- Sau khi cấp nguồn, cảm biến góc trước LH và cảm biến góc sau LH vào chế độ chờ để nhận ID từ ECU. Khi một khoảng thời gian nhất định trôi qua, ECU sẽ gửi tín hiệu phân bổ ID đến các cảm biến này.
- Cảm biến góc trước LH và cảm biến góc sau LH nhận tín hiệu phân bổ ID từ ECU và thực hiện tự chẩn đoán. Khi quá trình tự chẩn đoán cảm biến hoàn tất, ECU sẽ gửi tín hiệu xác nhận phân bổ ID đến các cảm biến này.
- Sau khi thực hiện xác nhận phân bổ ID, ECU sẽ cấp nguồn cho các cảm biến thứ hai trong mỗi loạt (cảm biến góc trước LH và cảm biến góc sau LH) thông qua các cảm biến đầu tiên. Tương tự như cảm biến đầu tiên, cảm biến thứ hai sẽ chuyển sang chế độ chờ. Khi một khoảng thời gian nhất định trôi qua, ECU sẽ gửi tín hiệu phân bổ ID đến cảm biến thứ hai.
- Thao tác trên sẽ được lặp lại cho đến khi ID được phân bổ cho cảm biến cuối cùng, nằm ở dãy phía trước (cảm biến góc trước RH) và dãy phía sau (cảm biến góc sau RH). Quá trình khởi tạo kết thúc khi việc phân bổ ID cho tất cả các cảm biến siêu âm hoàn tất.
Mô tả quá trình phát hiện vật cản:
- ECU thường xuyên gửi tín hiệu ID, tín hiệu yêu cầu thông tin và tín hiệu kích hoạt cảm biến đến từng cảm biến siêu âm theo lịch liên lạc.
- Khi một khoảng thời gian nhất định trôi qua (hoạt động phát hiện cảm biến hoàn tất), ECU sẽ gửi tín hiệu ID đến cảm biến để nhận tín hiệu kết quả phát hiện.
- Cảm biến siêu âm gửi tín hiệu kết quả phát hiện hoặc tín hiệu thông tin phát hiện tới ECU.
- Thao tác trên được thực hiện lặp đi lặp lại cho từng cảm biến siêu âm
6. Nguồn cấp cho cảm biến
Nguồn cấp cho cảm biến khoảng từ 7.2 – 8.8V
Đo xung tín hiệu cảm biến gửi về:
Trên đây là toàn bộ thông tin về chủ đề hệ thống Parking Assist – Sensor System mà trung tâm VATC muốn gửi đến bạn. Hy vọng bài viết này sẽ bổ ích và hữu dụng với bạn.
Nếu bạn có đang đam mê hoặc muốn tìm hiểu về các khóa học trong ngành ô tô thì liên hệ ngay với trung tâm VATC theo thông tin dưới đây để được tư vấn chi tiết nhất nhé!
Trung Tâm Huấn Luyện Kỹ Thuật Ô Tô Việt Nam – VATC
- Địa chỉ: Số 4-6, Đường số 4, Phường Hiệp Bình Phước, Thành Phố Thủ Đức, Thành phố Hồ Chí Minh
- Điện thoại: 0945711717
- Email: info@oto.edu.vn
Xem thêm:





